beat365罗聪课题组在小分子纳米组装体携氧递送领域取得新进展
作者:张睿
日期:2024-08-22
浏览次数:
恶性实体瘤独特的乏氧微环境会大大限制多种临床抗肿瘤治疗方法的效果,其中包括PDT、化疗、放疗和免疫疗法。特别是,肿瘤乏氧已被广泛认为是阻碍氧气依赖型PDT模式在临床的转化和应用最顽固的障碍之一。此外,肿瘤乏氧与不良的临床预后高度相关,甚至会增加肿瘤复发和转移的概率。然而,缓解肿瘤乏氧策略的临床转化仍然存在载氧材料生物相容性差、载氧性能不理想和乏氧缓解不足的问题。随着纳米技术的不断发展,无载体纳米药物递药系统在药物递送方面显示出潜力。其中,无载体共组装纳米递送系统是由两种或两种以上药物共组装形成的不依赖载体材料的新型纳米制剂,具有制备简单、药物共载效率高、药代动力学匹配、肿瘤特异性积累和药物同步释放等多重优势,为高效低毒的抗肿瘤药物联合递送提供优良的技术平台。
近日,beat365在线唯一官网beat365在线唯一官网罗聪教授在Advanced Science杂志(IF = 14.3)在线发表题为“Modular prodrug-engineered oxygen nano-tank with outstanding nanoassembly performance, high oxygen loading, and closed-loop tumor hypoxia relief”的研究性论文,设计合成了具有载药功能的小分子氟化前药,并基于小分子纳米组装技术开发了一种氧气供应/氧气消耗抑制双向闭环缓解肿瘤乏氧诱导肿瘤消融的纳米药物递送策略。
在这项研究中,作者构建了一种具有载氧能力的PPa的氟化前药(FSSP)和耗氧抑制剂阿托伐醌(ATO)共组装的杂化纳米组装体(FSSPAO纳米粒)。在向肿瘤供应氧气的同时,抑制肿瘤细胞对氧气的消耗,从而实现闭环缓解肿瘤乏氧增效PDT。FSSP中的氟化侧链不仅可以赋予纳米粒优异的载氧能力,而且还可以促进FSSP和ATO共组装。此外,前药结构中含二硫键的FSSPAO纳米粒具有非常好的还原敏感特性,在还原条件下,FSSP前药特异性激活引发FSSPAO纳米粒解体,显著缓解了PPa的ACQ效应,提升了其单线态氧产生能力,且纳米粒解体促进ATO快速释放。FSSPAO纳米粒有效调控肿瘤乏氧并增效PDT,在多种荷瘤小鼠模型中均显著抑制肿瘤生长。

图1. 闭环缓解肿瘤乏氧的纳米氧气调节器用于光动力肿瘤根除。
首先,作者以1H,1H-全氟己胺作为氟化侧链,二硫键作为还原敏感的化学连接臂,设计合成了氟化焦脱镁叶绿素a(PPa)功能性前药(FSSP),并分别合成了以酯键直接相连的非还原敏感氟化PPa前药(FCCP)和二硫键桥连的还原敏感非氟化PPa前药(HSSP)作为对照。利用一步纳米沉淀法成功制备了FSSP纳米粒、FCCP纳米粒和HSSP纳米粒。与HSSP纳米粒相比,FSSP纳米粒和FCCP纳米粒表现出相对较小的粒径,表明氟化侧链能促进前药形成更加紧凑的纳米结构。此外,制备了氧气饱和的无载体前药自组装纳米粒(FSSPO纳米粒、 FCCPO纳米粒和 HSSPO纳米粒)和载相同前药的PLGA纳米粒,并利用便携式荧光溶解氧分析仪探究并对比了无载体纳米粒与常规PLGA纳米粒的载氧效率。结果表明无载体前药自组装纳米粒(FSSPO纳米粒、FCCPO纳米粒和 HSSPO纳米粒)具有明显的载氧优势。利用细胞耗氧率试剂盒考察了载氧纳米粒在常氧和乏氧条件下对4T1小鼠乳腺癌细胞与CT26小鼠结肠癌细胞的耗氧率的影响。结果表明,氟化前药纳米粒能够有效的补充氧气,但肿瘤细胞在乏氧条件下急剧增加的耗氧率会极大的抵消氧气供应对乏氧的缓解效果。

图2. 自组装纳米粒的组装特性、载氧能力和细胞耗氧率。
以DSPE-PEG2k作为修饰剂,制备了一系列不同摩尔比的FSSP/ATO杂化纳米组装体,通过其粒径与PDI筛选出了摩尔比2:1(FSSP/ATO)为最优制剂处方,并将其命名为FSSPA纳米粒,同时,同法制备了PEG化的FCCP/ATO与HSSP/ATO杂化纳米组装体,并将其分别命名为FCCPA纳米粒和HSSPA纳米粒。考察了FSSPA纳米粒、FCCPA纳米粒和HSSPA纳米粒的粒径、Zeta电位和外观形态。结果表明,FSSP中特有的F和S元素与ATO中特有的Cl元素能够共定位,三种纳米粒的PDI均小于0.2,均表现出负的Zeta电位且均具有球形的形态,且氟化纳米粒(FSSPA纳米粒和FCCPA纳米粒)的粒径明显小于非氟化HSSPA纳米粒的粒径,表明疏水性更强的氟化侧链具有更好促进前药自组装的能力。此外,考察了共组装纳米粒在含10%胎牛血清的PBS(pH 7.4)中的稳定性。结果表明,非氟化HSSPA纳米粒具有较差的稳定性,氟化纳米粒(FSSPA纳米粒和FCCPA纳米粒)则表现出良好的稳定性,表明氟化侧链可以通过增强PPa前药的疏水性来提高纳米粒的稳定性。利用分子对接技术和分子作用力破坏剂探究了FSSP和ATO共组装的机制。结果表明,氢键、疏水作用力和π-π堆积作用力共同介导了FSSPA纳米粒的组装过程。利用Zetasizer粒径分析仪和便携式荧光溶解氧分析仪检测了氧气饱和的FSSPAO纳米粒、FCCPAO纳米粒和HSSPAO纳米粒的制剂学性质和载氧能力。结果表明,载氧对纳米粒的粒径、Zeta电位和稳定性的影响较小;FSSPAO纳米粒和FCCPAO纳米粒分别展现出与FSSPO纳米粒和FCCPO纳米粒相似的载氧能力,而非氟化的HSSPAO纳米粒则不具备明显的载氧能力。考察了FSSPAO纳米粒缓解ACQ效应和产生单线态氧的能力。结果表明,FSSP前药在还原条件下会特异性激活并引发FSSPAO纳米粒的结构发生明显变化,进而导致了ACQ效应的缓解和单线态氧产生能力的提高。进一步地,探究了纳米粒在DTT存在条件下的体外ATO释放行为。结果表明,FSSPA纳米粒和HSSPA纳米粒均展现出还原敏感释放ATO的特性,且载氧对纳米粒体外释放ATO行为的影响较小。

图3. 氧气纳米调节器的制备和表征。
以4T1小鼠乳腺癌和CT26小鼠结肠癌细胞为细胞模型,考察了各组制剂的细胞摄取情况。结果表明,与PPa溶液剂和稳定性较差的非氟化HSSPAO纳米粒相比,氟化纳米粒(FCCPAO纳米粒和FSSPAO纳米粒)具有更高的细胞摄取效率,且载氧和ATO的引入对纳米粒的细胞摄取效率没有显著影响。使用线粒体绿色荧光探针、线粒体呼吸链复合体III活性检测试剂盒和便携式荧光溶解氧分析仪测定了纳米粒对肿瘤细胞线粒体功能的影响和对胞内氧气消耗的抑制情况。结果表明,FSSPAO纳米粒显著抑制了肿瘤细胞线粒体复合物III的活性,对线粒体功能产生了显著抑制,进而降低肿瘤细胞对氧气的消耗。此外,通过免疫荧光染色法考察了用不同制剂处理后的肿瘤细胞中HIF-1α的表达情况。结果表明,肿瘤细胞在乏氧的情况下会过表达HIF-1α,PDT会进一步增加胞内HIF-1α的表达并加剧肿瘤细胞的乏氧微环境,而具有载氧能力的FSSPAO纳米粒通过有效缓解肿瘤乏氧显著下调了肿瘤细胞HIF-1α的表达。利用DCFH-DA探针和MTT法考察了各组制剂在近红外光照射条件下对胞内ROS产生情况的影响和对肿瘤细胞的细胞毒性。结果表明,乏氧微环境会显著限制光敏剂产生ROS的效率和细胞毒性的发挥,FSSPAO纳米粒即便在乏氧条件下也仍然具有高效ROS产生效率和强力的细胞毒性。

图4. 氧气纳米调节器的细胞摄取、机制探究和细胞毒性。
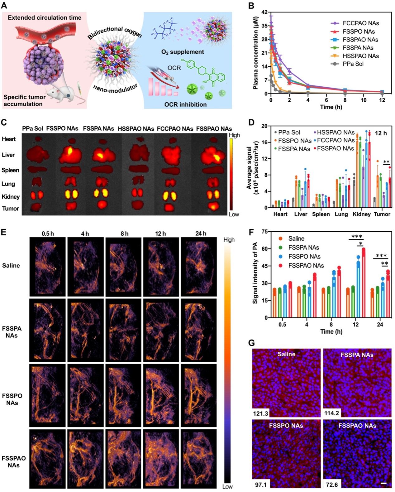
以SD大鼠为动物模型,作者考察了PPa溶液剂、FSSPO纳米粒、FSSPA纳米粒、HSSPAO纳米粒、FCCPAO纳米粒和FSSPAO纳米粒的体内药动学行为。结果表明,与PPa溶液剂与稳定性较差的非氟化HSSPAO纳米粒相比,具有氟化侧链的FSSPAO纳米粒显著延长PPa在血液中的循环时间,载氧和ATO的引入没有对纳米粒的药动学产生显著影响。随后,以4T1乳腺癌荷瘤BALB/c小鼠为动物模型,考察了PPa溶液剂、FSSPO纳米粒、FSSPA纳米粒、HSSPAO纳米粒、FCCPAO纳米粒和FSSPAO纳米粒的体内组织分布。结果表明,相较于PPa溶液剂和HSSPAO纳米粒,氟化前药纳米粒(FSSPA纳米粒、FCCPAO纳米粒和FSSPAO纳米粒)显著增加PPa在肿瘤部位的蓄积,且ATO和氧气的引入均对纳米粒在体内分布没有产生显著的影响。此外,以4T1乳腺癌荷瘤BALB/c小鼠为模型,考察了生理盐水、FSSPA纳米粒、FSSPO纳米粒和FSSPAO纳米粒的体内缓解肿瘤乏氧能力。结果表明,仅具有供氧能力的前药自组装纳米粒(FSSPO纳米粒)和仅具有抑制耗氧能力的非载氧共组装纳米粒(FSSPA纳米粒)均不能有效提高小鼠瘤内的氧气水平,而兼具供氧和抑制耗氧能力的FSSPAO纳米粒在体内缓解肿瘤乏氧方面显示出明显的优势。

图5. 氧气纳米调节器的体内药动学、体内分布及体内缓解肿瘤乏氧能力探究。
以4T1乳腺癌荷瘤BALB/c小鼠为动物模型,作者考察了ATO溶液剂、PPa溶液剂/光照、ATO/PPa混合溶液剂/光照、FSSPO纳米粒/光照、FSSPAO纳米粒/光照、HSSPAO纳米粒/光照、FCCPAO纳米粒/光照和FSSPAO纳米粒/光照的体内抗肿瘤效果。结果表明,兼具供氧和抑制耗氧能力的还原敏感FSSPAO纳米粒/光照组显示出明显的治疗优势,小鼠的肿瘤体积几乎没有增长。此外,以4T1乳腺癌荷瘤BALB/c小鼠为动物模型,综合考察了各组制剂的体内安全性。荷瘤小鼠体重变化曲线、肝肾功能指标和主要器官的H&E染色结果表明,FSSPAO纳米粒未表现出明显的系统毒性。

图6. 氧气纳米调节器在4T1荷瘤小鼠中的抗肿瘤作用。
以CT26结肠癌荷瘤BALB/c小鼠为动物模型,进一步考察了ATO溶液剂、PPa溶液剂/光照、ATO/PPa混合溶液剂/光照、FSSPO纳米粒/光照、FSSPAO纳米粒/光照、HSSPAO纳米粒/光照、FCCPAO纳米粒/光照和FSSPAO纳米粒/光照的体内抗肿瘤效果和安全性。结果表明,FSSPAO纳米粒/光照组显示出明显的治疗优势,且所有组别的BALB/c小鼠的体重均没有显著变化,且未见明显的肝肾毒性。

图7. 氧气纳米调节器在CT26荷瘤小鼠中的抗肿瘤作用。
beat365罗聪教授为本文通讯作者,2021级博士生杨馥骏为本文第一作者,beat365在线唯一官网为第一通讯单位。原文链接:https://doi.org/10.1002/advs.202405583。
辽宁省沈阳市沈河区文化路103号 | 邮编:110016
©2016 beat·365(中国区)-唯一官方网站 版权所有